喜报:学校节水型单位建设再获佳绩
- 发布人:后勤管理处
- 时间:2024-05-23
- 点击:19063
- 来源:后勤管理处
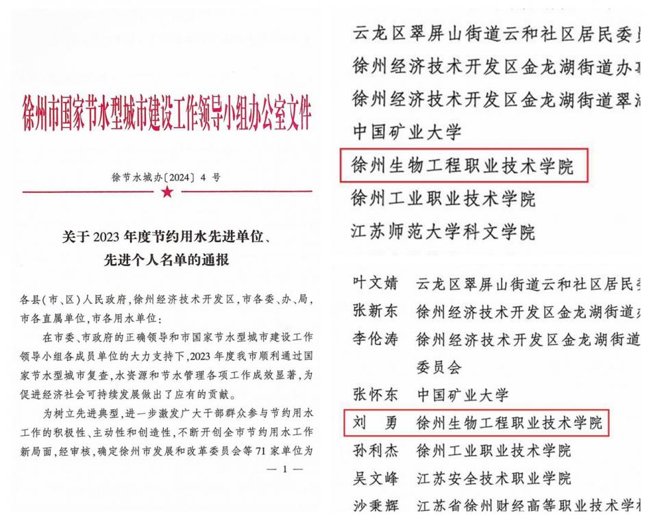
5月22日,徐州市国家节水型城市建设工作领导小组办公室发布《关于2023年度节约用水先进单位、先进个人名单的通报》(徐节水城办〔2024〕4号),我校获评徐州市2023年度节水型单位、后勤管理处刘勇老师获评徐州市2023年度节约用水先进个人。
学校深入学习贯彻习近平生态文明思想,积极探索和把握校园节水工作的规律和特点,紧抓管理节水、技术节水、行为节水建设三条主线,多措并举推进节水型校园建设。今后,学校将继续坚持新发展新理念,严格按照节水型社会建设规划执行,坚持“以水定需、量水而行”,坚决遏制不合理用水需求,持续实施国家节水行动,并坚持以生态文明教育为核心建设绿色学校,不断开创节约能源资源工作的新局面,高质量推进我校节水工作和节约型校园的建设。
![]()
供稿:后勤管理处
编辑:李洋 审核:郭士焱




苏公网安备 32031102000479号